PIONEER 專業DJ入耳式耳機 DJE-2000/1500

先鋒電子(香港)有限公司隆重宣佈推出兩款全新專業DJ耳筒, 分別是DJE-2000及DJE-1500。
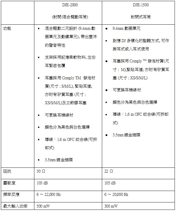
DJE-2000 採用混合驅動二元設計,配備9.4mm 動圈單元及動鐵驅動設計, 帶出強勁的低音之餘又能帶出豐沛的中高音。DJE-1500則備有9.4mm 動圈單元, 音質清晰。兩款耳機支援DJ多樣化的監聽方式,分別為入耳或與掛耳式, 在配戴時更隱固。
另外兩款耳機附有具備舒高遮音性與採用適佩戴感Comply發泡材質, 此材質柔軟舒適, 貼服於耳朵內側; 另附有各種尺寸的矽質耳塞, 任君選擇 。顏色分別有黑與白色兩款選擇, 並附有可拆式線材,耳機線材也可隨意更換。 
建議零售價
DJE-2000: 港幣$2,380
DJE-1500: 港幣$1,380
點選相片集可看到更多 models 和產品相片。
SUBSCRIBE
CONTACT US



















